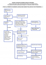
School initiated prosecution flowchart You can download the School initiated prosecution flowchart. Document School initiated prosecution flowchart PDF, 207.23 KB, 1 page Last updated: 23 February 2023